交通概况
政务公告
交通杂志
精神文明
出行信息
客运班车
火车时刻
便民服务
审批申报
结果公示
违法裁量
规范性文件
领导信箱
交通微博
我要写信
在线调查
当前位置:
首页
>>
网上办事
>>
审批申报
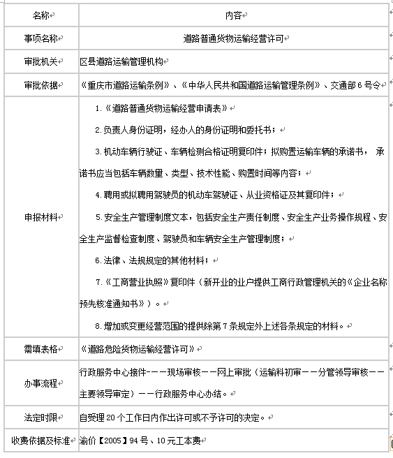
道路普通货物运输经营许可
发布日期:2015-09-02
点击数: 次
字体颜色:
黑 色
红 色
黄 色
绿 色
橙 色
紫 色
蓝 色
褐 色
墨 绿
深 蓝
赭 石
粉 绿
淡 绿
黄 灰
翠 绿
综 红
砖 红
淡 蓝
暗 红
玫瑰红
紫 红
桔 黄
军 黄
烟 灰
深 灰
灰 蓝
字号:【
大
中
小
】
时间:周一至周五上午8:30-下午17:30
地址:永川区胜利北路217号2楼
联系电话:
023-49808690
【关闭窗口】
【返回顶部】
【打印文章】
分享到:
QQ空间
新浪微博
腾讯微博
人人网
更多
最新信息
? 2014 主办单位:重庆市永川区交通委员会 版权所有 | 联络我们 | 工作机会 | 网站导航 | 法律声明